Having a private trust structure helps families in many ways. It gives the child an ongoing financial support for his/her medical and lifestyle requirement. Since its a separate legal entity, this ongoing support is not impacted by any eventualities in the personal life of parents/ caregiver. Also, there is no specified definition of special needs that is covered under the trust. Any parent with a special needs child can set up a private trust and secure the future of the child. This special needs trust can fund all expenses related to special needs child care, or the settlor (person creating the trust) can specify how the funds should be utilized. The money entrusted with the trust can fund recreational activities, hobbies, vocational, etc. The funds can also pay for professional services which are used for beneficiary care. Lastly, the funds can pay the institution where the special needs may reside if decided at all. Thus, a private trust helps in ensuring the support for the child continues in all possible scenarios.
Benefits of a trust
There are many benefits of creating a private trust, which is highlighted below:
- The First benefit a trust provides is that it’s a separate legal entity that can continue running irrespective of what may happen to any individual. Even when the parents are not there ,the private trust continues to provide financial support to the special needs child.
- Another larger benefit of creating a private trust is that the assets are not owned by any individual. There is the settlor who creates the trust, the special needs child is the beneficiary and the trustees manage the assets.
- The third advantage a private trust brings to the family is that once the assets are transferred to by the trust, they are free from claims of creditors.
- Then there is no restriction as to who can form a private trust for benefit of special needs child. The parent, guardian, grandparents, and caregivers can form a private trust and secure the child’s future.
- A trust comes alive even in your living. A living trust can be formed where parents can be initial trustees who ensure they can understand the functioning of the trust. It also gives them time to make the future trustee understand the child requirement and will be able to shoulder responsibilities.
6. Finally, the trust has tax advantages on many occasions.
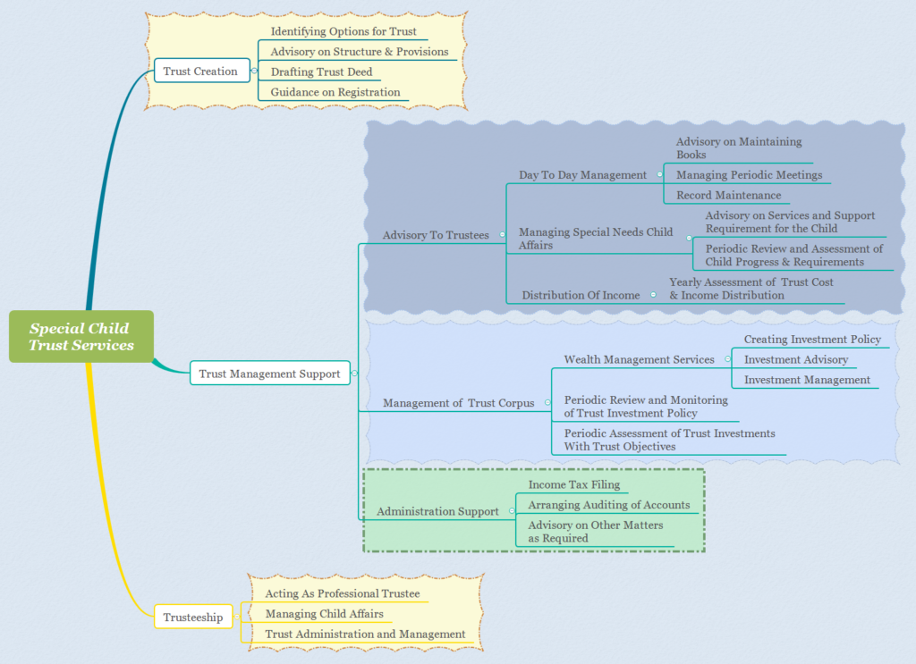
What We Offer?

We offer specialized services for families with children who have special needs. If you have a query or would like to know about trust formation for your child’s lifelong care, write to us at info@specialneedsestateplanners.com or call at 9625133279
